Naturalizing AI through Digital Olfaction
ScentifAI®
ScentifAI® is the Digital Olfaction AI Platform, enabling Cross & Multi-modal Machine Learnings capabilities,
including:
- Sensor Dataset | Database Analysis
- Olfaction Classification Training / Learning
- Customizable Ambient Sensing Applications/APIs
... & much more to come!
Suitable for various applications such as physical AI, robotics, autonomous driving & navigations, mobile & wearables, industrial IoTs, where augmenting unique ambient / olfaction perception data stack contributing to differentiated and efficient intelligent systems.
Contact info@scentif.ai for early access and detail.
Currently available for corporate customers.
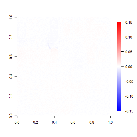
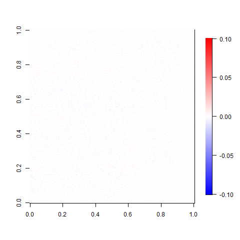
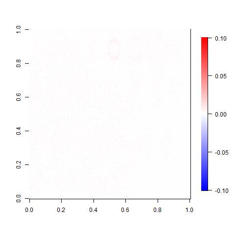
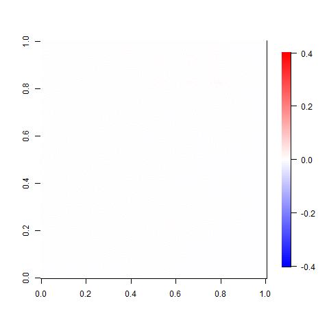
Invisible World of Aroma. Visualized.
Ultra-high resolution, Realtime Lapse of Odor “Fingerprint Image Pattern” upon pure chemicals gas exposure to sensor






Aroma Imaging Sensor [AIS]
Aroma Imaging Sensor converts analogue Smell/Odor Input as digital Video/Vision image pattern, similar to conventional vision image sensors or cameras on smartphone.




Aroma Imaging Sensor is the advanced e-nose sensor system platform, designed with standardized, compatible data format and architecture for scalable, standardized Olfaction machine learning for the first-time. Optimized to work with ScentifAI Olfaction AI Platform.
Key Specifications
- Ultra-compact [1.2mm x 1.2mm sensor array area]
- Ultra-high resolution [57,000 px]
- High gas sensitivity [100ppb NH3 / 10 ppt Ethanol]
- High-performance, proprietary receptor membrane material portfolio
- Low-cost, silicon CMOS based chip [under $10/chip upon mass production]
- On-die ADC Circuitry & SPI Interface
- chip PKG w/ 20-pin Connector / LGA for CHIP PKG to Board connection

[For POC] 5C-SSM / SDK
5C-SSM is easy-to-measure POC kit for customers who wish to try our CMOS e-nose systems to embed in their devices & systems.
Contact info@scentif.ai for early access and detail.
Currently Only Available for selected corporate customers.
Mission
ScentifAI is on a mission to Naturalize AI through Digital Olfaction innovation.
Company
ScentifAI is Olfaction AI startup.
formerly known asAroma Bit, Inc.
We are a team mixed of industry experts in diverse fields of science, technology and business, including: five-sense computing & cognitive science, chemical & material science, multi-modal solid state semiconductor sensors systems & electronics, full-stack AI Data engineers, global investments, business developments, working relentlessly to solve one of the biggest remaining technological challenge in the advent of Physical AI era:
Digitization of Scent / Olfaction
The Last Missing Sense in the Physical AI era
We believe Olfaction AI uniquely addresses major pain points of Physical AI, including minimizing and improving the efficiency of ever-scarce computational resources, reducing the physical training costs to develop physical world foundation models, while enhancing data quality and diversity through the additional “chemical perception” input dimension to future devices and systems.
Management
- Founder & CEO — Shunichiro Kuroki
- CTO — Kazuaki Sawada, Ph.D. — Toyohashi University of Technology
- Technology Advisor & ex-CTO — Kenichi Hashizume
Company Information
| Company Name | ScentifAI, Inc. |
|---|---|
| Representative Director & CEO | Shunichiro Kuroki |
| Main Bank | Sumitomo Mitsui Banking Corporation / Resona Bank |
| Business Domain | Development, Production and Sales of electronic equipments and systems including compact odor imaging sensors. Production, Development and Sales of innovative services using the Sensor products. |
| Access | ■Headquarter Sagami Bldg. 2F, 7-13-6 Ginza, Chuo-ku, Tokyo TEL. +81-3-4455-4609 ■Numazu Office 18-9 Ichibacho, Numazu-shi, Shizuoka |
Customers & Business Partners
News
No news available.
Contact
For inquiries about our products and services, please reach out using the form below, or email us directly at info@scentif.ai
